友情支持
如果您觉得这个笔记对您有所帮助,看在D瓜哥码这么多字的辛苦上,请友情支持一下,D瓜哥感激不尽,😜
|
|
有些打赏的朋友希望可以加个好友,欢迎关注D 瓜哥的微信公众号,这样就可以通过公众号的回复直接给我发信息。

公众号的微信号是: jikerizhi。因为众所周知的原因,有时图片加载不出来。 如果图片加载不出来可以直接通过搜索微信号来查找我的公众号。 |
589. N 叉树的前序遍历
给定一个 n 叉树的根节点 root ,返回 其节点值的 *前序遍历* 。
n 叉树 在输入中按层序遍历进行序列化表示,每组子节点由空值 null 分隔(请参见示例)。
示例 1:
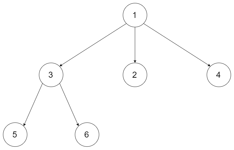
输入:root = [1,null,3,2,4,null,5,6] 输出:[1,3,5,6,2,4]
示例 2:
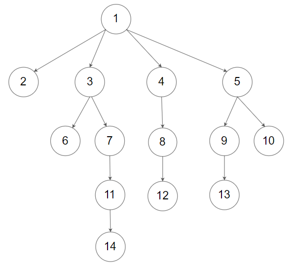
输入:root = [1,null,2,3,4,5,null,null,6,7,null,8,null,9,10,null,null,11,null,12,null,13,null,null,14] 输出:[1,2,3,6,7,11,14,4,8,12,5,9,13,10]
提示:
-
节点总数在范围
[0, 104]内 -
0 <= Node.val <= 104 -
n 叉树的高度小于或等于
1000
进阶:递归法很简单,你可以使用迭代法完成此题吗?
思路分析
深度优先遍历!递归和用栈模拟的递归。
-
一刷(递归)
-
一刷(迭代)
1
2
3
4
5
6
7
8
9
10
11
12
13
14
15
16
17
18
19
20
21
22
23
/**
* @author D瓜哥 · https://www.diguage.com
* @since 2026-03-25 21:05:45
*/
public List<Integer> preorder(Node root) {
List<Integer> result = new ArrayList<>();
dfs(root, result);
return result;
}
private void dfs(Node root, List<Integer> values) {
if (Objects.isNull(root)) {
return;
}
values.add(root.val);
if (Objects.isNull(root.children)) {
return;
}
for (Node child : root.children) {
dfs(child, values);
}
}
1
2
3
4
5
6
7
8
9
10
11
12
13
14
15
16
17
18
19
20
21
22
23
/**
* @author D瓜哥 · https://www.diguage.com
* @since 2026-03-25 21:11
*/
public List<Integer> preorder(Node root) {
if (Objects.isNull(root)) {
return Collections.emptyList();
}
List<Integer> result = new ArrayList<>();
Deque<Node> stack = new ArrayDeque<>();
stack.push(root);
while (!stack.isEmpty()) {
Node node = stack.pop();
result.add(node.val);
if (Objects.nonNull(node.children)) {
for (int i = node.children.size() - 1; i >= 0; i--) {
stack.push(node.children.get(i));
}
}
}
return result;
}

